Skip to content Skip to sidebar Skip to footer

Activity Diagram For Course Registration System

Activity Diagram For Course Registration Process Download Scientific Diagram

Activity Diagram For Course Registration Process Download Scientific Diagram

Activity diagram for course registration system. If the pre-requisite course is taken by the student then the student is allowed to register else student requests an override from the instructor. The use case diagram behavior scenarios precedents is the initial conceptual representation of the system during its design and development. Use Createlys easy online diagram editor to edit this diagram collaborate with others and export results to multiple image formats.

This diagram consists of actors use cases and relationships between them. This diagram consists of actors use cases and relationships between them. Use Createlys easy online diagram editor to edit this diagram collaborate with others and export results to multiple image formats.

Creately diagrams can be exported and added to Word PPT. Student searches a course that has a pre-requisite. A student cannot register for a.

Use Createlys easy online diagram editor to edit this diagram collaborate with others and export results to multiple image formats. Creately diagrams can be exported and added to Word PPT. You can edit this UML Activity Diagram using Creately diagramming tool and include in your reportpresentationwebsite.

The front-end is designed using PHP with excerpts of code written using jQuery and back-end is designed and managed through MySQL. Notes and extension mechanisms. You can edit this template and create your own diagram.

Components of UML Component Diagram of Course Registration System. You can show the models the components of Course Registration System. Activity Diagram Course Registration System Swimlanes Activity Diagram For Exam Registration System In Uml Draw A Use Case And Class Diagram For Student Registration.

You can edit this template and create your own diagram. An Online Student Course Registration System has been developed to simplify the current manual procedureThis system has been developed using PHP jQuery Apache and MySQL.

Activity Diagram Of Registration Process Activity Diagram Of Material Download Scientific Diagram

Activity Diagram Of Registration Process Activity Diagram Of Material Download Scientific Diagram

Activity Diagram Cisy1212 Course Registration System

Activity Diagram Cisy1212 Course Registration System

Course Registration Example Activity Diagram Tutorial Activities

Course Registration Example Activity Diagram Tutorial Activities

Course Registration System Activity Uml Diagram Freeprojectz

Course Registration System Activity Uml Diagram Freeprojectz

Uml Diagrams For Course Registration System Cs1403 Case Tools Lab Source Code Solutions

Uml Diagrams For Course Registration System Cs1403 Case Tools Lab Source Code Solutions

The Use Case Diagram For The Student Registration System Download Scientific Diagram

The Use Case Diagram For The Student Registration System Download Scientific Diagram

The Ultimate Class Diagram Tutorial To Help Model Your Systems Easily Class Diagram Tutorial Diagram

The Ultimate Class Diagram Tutorial To Help Model Your Systems Easily Class Diagram Tutorial Diagram

School Registration System Activity Uml Diagram Freeprojectz

School Registration System Activity Uml Diagram Freeprojectz

Draw The Use Case Diagram And Activity Diagram For Course Registration System

Draw The Use Case Diagram And Activity Diagram For Course Registration System

Uml Use Case For Course Registration Stack Overflow

Uml Use Case For Course Registration Stack Overflow

Activity Diagram For Online Course Registration System Classic Creately

Activity Diagram For Online Course Registration System Classic Creately

Uml Class Diagram For Course Registration Stack Overflow

Uml Class Diagram For Course Registration Stack Overflow

Use Case Activity Diagram For Course Management System Complete Class Download Scientific Diagram

Use Case Activity Diagram For Course Management System Complete Class Download Scientific Diagram

Chap 28 Uml Activity Diagrams And Modeling Ppt Video Online Download

Chap 28 Uml Activity Diagrams And Modeling Ppt Video Online Download

Computer Science Project Diagram

Computer Science Project Diagram

Computer Science Project Diagram

Computer Science Project Diagram

Student Course Registration System Creately

Student Course Registration System Creately

Chapter 28 Uml Activity Diagrams And Modeling If

Chapter 28 Uml Activity Diagrams And Modeling If

Uml Diagrams College School Course Administration Programs And Notes For Mca

Uml Diagrams College School Course Administration Programs And Notes For Mca

Uml Diagrams For Course Registration System Cs1403 Case Tools Lab Source Code Solutions

Uml Diagrams For Course Registration System Cs1403 Case Tools Lab Source Code Solutions

Use Case Diagram Cisy1212 Course Registration System

Use Case Diagram Cisy1212 Course Registration System

Uml 2 Activity Diagrams An Agile Introduction

Uml 2 Activity Diagrams An Agile Introduction

What Is Activity Diagram

What Is Activity Diagram

1

1

Activity Diagram For Student Registration System Classic Creately

Activity Diagram For Student Registration System Classic Creately

Oop Uml Class Diagram Implementing Registration For Login Stack Overflow

Oop Uml Class Diagram Implementing Registration For Login Stack Overflow

Student Registration Uml Diagram Edrawmax Editable Templates

Student Registration Uml Diagram Edrawmax Editable Templates

Implement Course Registration System Software Component Lab With Rational Rose Software

Implement Course Registration System Software Component Lab With Rational Rose Software

Enrollment Uml Activity Free Enrollment Uml Activity Templates

Enrollment Uml Activity Free Enrollment Uml Activity Templates

Student Enrollment System Requirement Design Stage

Student Enrollment System Requirement Design Stage

Improving Automatic Exams Using Generic Uml Model For Better Analysis And Performance Evaluation

Improving Automatic Exams Using Generic Uml Model For Better Analysis And Performance Evaluation

Sequence Diagram For A Register For Course Use Case Download Scientific Diagram

Sequence Diagram For A Register For Course Use Case Download Scientific Diagram

Info415 Systems Analysis Information X Activity Diagrams Ppt Download

Info415 Systems Analysis Information X Activity Diagrams Ppt Download

Activity Diagram For Course Registration System

Activity Diagram For Course Registration System

University Management System Uml Diagram Freeprojectz

University Management System Uml Diagram Freeprojectz

2

2

Activity Diagram For Course Registration System

Activity Diagram For Course Registration System

Implement Course Registration System Software Component Lab With Rational Rose Software

Implement Course Registration System Software Component Lab With Rational Rose Software

2

2

Solved Construct An Activity Diagram For A University Chegg Com

Solved Construct An Activity Diagram For A University Chegg Com

Activity Diagram Draw An Activity Diagram To Describe Itprospt

Activity Diagram Draw An Activity Diagram To Describe Itprospt

What Is Activity Diagram

What Is Activity Diagram

Activity Diagram An Overview Sciencedirect Topics

Activity Diagram An Overview Sciencedirect Topics

Class Diagram Templates To Instantly Create Class Diagrams Creately Blog

Class Diagram Templates To Instantly Create Class Diagrams Creately Blog

Swim Lanes In Activity Diagram Geeksforgeeks

Swim Lanes In Activity Diagram Geeksforgeeks

A Simple Template Showing The System Of Student S Registration Process In A College Create Your Own College Enrollment System Use Case Software Design Diagram

A Simple Template Showing The System Of Student S Registration Process In A College Create Your Own College Enrollment System Use Case Software Design Diagram

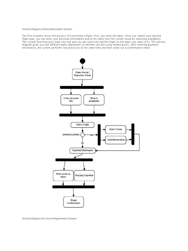
Activity Diagram Airline Reservation System Pdf Pdf Areas Of Computer Science Computing

Activity Diagram Airline Reservation System Pdf Pdf Areas Of Computer Science Computing

Uml Diagrams For Course Registration System Cs1403 Case Tools Lab Source Code Solutions

Uml Diagrams For Course Registration System Cs1403 Case Tools Lab Source Code Solutions

1

1

Creately diagrams can be exported and added to Word PPT powerpoint Excel Visio or any other document.

You can edit this template and create your own diagram. An Online Student Course Registration System has been developed to simplify the current manual procedureThis system has been developed using PHP jQuery Apache and MySQL. Draw the use case diagram and activity diagram for course registration system explained below. This diagram consists of actors use cases and relationships between them. Use Createlys easy online diagram editor to edit this diagram collaborate with others and export results to multiple image formats. This diagram consists of actors use cases and relationships between them. Use Createlys easy online diagram editor to edit this diagram collaborate with others and export results to multiple image formats. Design activity diagram for the online course registration system. Model the database schema of Course Registration System.


Use PDF export for high quality prints and SVG export. When constructing a diagram common notation elements can also be used. Student searches a course that has a pre-requisite. You can edit this UML Activity Diagram using Creately diagramming tool and include in your reportpresentationwebsite. A UML Activity Diagram showing Activity diagram for Register for a course. Design activity diagram for the online course registration system. The front-end is designed using PHP with excerpts of code written using jQuery and back-end is designed and managed through MySQL.

Post a Comment for "Activity Diagram For Course Registration System"