Skip to content Skip to sidebar Skip to footer

Payroll Management System Project Database Design

Employee Payroll Management System Asp Net Project

Employee Payroll Management System Asp Net Project

Payroll management system project database design. Check Project Explorer. It connects information throughout the entire company. It also discusses the issues of selecting appropriate database model interface design and system deployment.

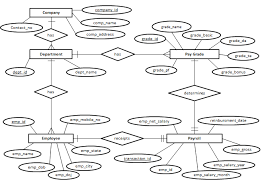
The main objective of this Study is to design and develop a database for HOUDEGBE NORTH AMERICAN UNIVERSITY which contains a computerized payroll that deals out fast transactions minimize manual checking of employees deductions and generate the essential reports. This payroll management system project is some of its entity and attributes are very similar to that of company database but this project selects only few of company database entities and attributes. The system should prepare pay cheques and a payroll ledger and maintain data on a sequential payroll file.

You are to design and implement a payroll system that should accept employee hours worked compute net pay and record all the payroll data for subsequent processing. MaSterS ProJectgraduate ProJect. A database can consist of multiple tablesfiles.

Design and Development Of Payroll Management System Department of Computer Science and Engineering The Peoples University of Bangladesh PUB December 2012 1 Design and Development Of Payroll Management System A project report is submitted to the department of Computer Science and Engineering of The Peoples University of Bangladesh in partial fulfillment of the requirement for. Payroll System Database Design. Notes on Relational Databases.

The evolution of the Database systems could be divided into three phases. O The manual-filing system contains files of information related to a project product task client or employee and they are usually labeled. This database will comprised of the following five tables.

A database management system is the database and its functionality. This project Payroll Management System has been developed on PHP and MySQL Database and it runs over the Apache Server WAMP Server or XAMP Server. Creating a payroll project.

PHP and MySQL Project on Payroll Management System Across different organizations and across large number of employees working in the organization its the difficult task to administer the salaries and perks of employees on pen and paper or memory. The degree of MaSter of Science With a MaJor in coMPuter Science.

Payroll System Database Design Inettutor Com

Payroll System Database Design Inettutor Com

Er Diagram For Employee Payroll Management System

Er Diagram For Employee Payroll Management System

Java Real World Project Employee Payroll Management With Source Code Coding Female Manager Management

Java Real World Project Employee Payroll Management With Source Code Coding Female Manager Management

How To Create Payroll Management Systems In Microsoft Access 2016 Using Form Full Tutorial Youtube

How To Create Payroll Management Systems In Microsoft Access 2016 Using Form Full Tutorial Youtube

Dbstructure For Payroll Management System Codeproject

Dbstructure For Payroll Management System Codeproject

103 Payroll System Database Design Using Mysql 2019

103 Payroll System Database Design Using Mysql 2019

Employee Payroll Management System Project In Java Codebun

Employee Payroll Management System Project In Java Codebun

103 Payroll System Database Design Using Mysql 2019

103 Payroll System Database Design Using Mysql 2019

Logical Database Design For Hr Management System

Logical Database Design For Hr Management System

Payroll Management System Er Diagram Freeprojectz

Payroll Management System Er Diagram Freeprojectz

Employee Payroll Management System Asp Net Project

Employee Payroll Management System Asp Net Project

Payroll Management System Class Diagram Freeprojectz

Payroll Management System Class Diagram Freeprojectz

2

2

Design And Implementation Of Payroll Processing System In Dbms Database Management System Lab Manual

Design And Implementation Of Payroll Processing System In Dbms Database Management System Lab Manual

2

2

Payroll Management System Asp Net Project Code With C

Payroll Management System Asp Net Project Code With C

103 Payroll System Database Design Using Mysql 2019

103 Payroll System Database Design Using Mysql 2019

Payroll Management System Project For Final Year

Payroll Management System Project For Final Year

Payroll Management System

Payroll Management System

Payroll Management System Complete Report

Payroll Management System Complete Report

103 Payroll System Database Design Using Mysql 2019

103 Payroll System Database Design Using Mysql 2019

Payroll Management System Database Project Free Student Projects

Payroll Management System Database Project Free Student Projects

Payroll Management System In Php With Source Code Source Code Projects

Payroll Management System In Php With Source Code Source Code Projects

Https Encrypted Tbn0 Gstatic Com Images Q Tbn And9gctonknkdgbdh8q3vzksrnq8rqqttnm08lfg4bcfw25gx7gvvgpd Usqp Cau

Https Encrypted Tbn0 Gstatic Com Images Q Tbn And9gctonknkdgbdh8q3vzksrnq8rqqttnm08lfg4bcfw25gx7gvvgpd Usqp Cau

2

2

Employee Management Software Payroll System With Source Code By Ar Code

Employee Management Software Payroll System With Source Code By Ar Code

Payroll Management System Github Topics Github

Payroll Management System Github Topics Github

How To Create An Er Diagram For Payroll Management System Quora

How To Create An Er Diagram For Payroll Management System Quora

Payroll Management System Dataflow Diagram Dfd Freeprojectz

Payroll Management System Dataflow Diagram Dfd Freeprojectz

103 Payroll System Database Design Using Mysql 2019

103 Payroll System Database Design Using Mysql 2019

Employee Payroll Management System Asp Net Project

Employee Payroll Management System Asp Net Project

Payroll Management System Final Year Projects 2016 2017 Youtube

Payroll Management System Final Year Projects 2016 2017 Youtube

2

2

Payroll System Implementation Requirements Checklist

Payroll System Implementation Requirements Checklist

Sql Sample Database

Sql Sample Database

Payroll Management System Project In C With Source Code Techringe

Payroll Management System Project In C With Source Code Techringe

Payroll System In C With Source Code Source Code Projects

Payroll System In C With Source Code Source Code Projects

2

2

Draw An E R Diagram And Convert It To A Relational Schema Database Management System

Draw An E R Diagram And Convert It To A Relational Schema Database Management System

Doc Design And Development Of Payroll Management System Ratul Paul Academia Edu

Doc Design And Development Of Payroll Management System Ratul Paul Academia Edu

Project Management For Construction Organization And Use Of Project Information

Project Management For Construction Organization And Use Of Project Information

Payroll Management System Project With Database

Payroll Management System Project With Database

Logical Database Design For Hr Management System

Logical Database Design For Hr Management System

Employee Payroll Management System Project In Java Codebun

Employee Payroll Management System Project In Java Codebun

A Graphical Representation Of The Payroll System Data Through An Information System Modelling Its Process Aspec Data Flow Diagram Diagram Flow Diagram Example

A Graphical Representation Of The Payroll System Data Through An Information System Modelling Its Process Aspec Data Flow Diagram Diagram Flow Diagram Example

Payroll System Implementation Requirements Checklist

Payroll System Implementation Requirements Checklist

2

2

Top 19 Free And Open Source Human Resource Hr Software In 2021 Reviews Features Pricing Comparison Pat Research B2b Reviews Buying Guides Best Practices

Top 19 Free And Open Source Human Resource Hr Software In 2021 Reviews Features Pricing Comparison Pat Research B2b Reviews Buying Guides Best Practices

1

1

This project Payroll Management System has been developed on PHP and MySQL Database and it runs over the Apache Server WAMP Server or XAMP Server.

Staff will have their id name and classes they are teaching 2. This payroll management system project is some of its entity and attributes are very similar to that of company database but this project selects only few of company database entities and attributes. School management System project in PHP Design a database to maintain information about school staffstaff management system in ms access and students satisfying following properties. You are to design and implement a payroll system that should accept employee hours worked compute net pay and record all the payroll data for subsequent processing. PHP and MySQL Project on Payroll Management System Across different organizations and across large number of employees working in the organization its the difficult task to administer the salaries and perks of employees on pen and paper or memory. The main objective of this Study is to design and develop a database for HOUDEGBE NORTH AMERICAN UNIVERSITY which contains a computerized payroll that deals out fast transactions minimize manual checking of employees deductions and generate the essential reports. This project Payroll Management System has been developed on PHP and MySQL Database and it runs over the Apache Server WAMP Server or XAMP Server. Design and Implementation of Payroll Management System. A computerized Payroll system must be able to keep and generate accurate reports on employee income.


This system can also keep to record of employee department details. Payroll Management System is an important activity in any organization. Design and Development Of Payroll Management System Department of Computer Science and Engineering The Peoples University of Bangladesh PUB December 2012 1 Design and Development Of Payroll Management System A project report is submitted to the department of Computer Science and Engineering of The Peoples University of Bangladesh in partial fulfillment of the requirement for. This system can also keep to record of employee department details. As a general to indicate payroll management system this project contains three chapters those are. Staff will have their id name and classes they are teaching 2. The Manual-filing System the File-based systems and the Database and the Database Management systems DBMS.

3 comments for "Payroll Management System Project Database Design"

  1. I have read this blog. this is really amazing and helpful.thanks for sharing information.
    Employee management software

    ReplyDelete

  2. Thank you for sharing this helpful article on payroll management systems. When it comes to choosing the right payroll software in India, it's crucial to consider factors like functionality, user-friendliness, and customer support.Consider Top 10 Payroll Software in India to have a good result.

    ReplyDelete
  3. This article on payroll management systems in India provides a thorough insight into the importance of streamlined payroll processes for businesses. Implementing efficient systems from reputable Payroll Management Companies In India is crucial for ensuring accurate calculations and compliance with local regulations. It's great to see such detailed information on how these systems can simplify payroll tasks and enhance organizational efficiency. Businesses looking to streamline their payroll operations would find this article highly informative and beneficial in choosing the right solutions tailored to their needs.

    ReplyDelete